
New Brunswick dental clinics and law firms are losing significant business to competitors who offer professional 24/7 call coverage through virtual receptionist services at a fraction of the cost of a full-time hire.
NB professional service firms winning with virtual receptionists made three key moves:
In the bustling world of small businesses, maintaining a strong customer service presence is essential for growth and success. As companies in New Brunswick seek ways to enhance their communication capabilities without the overhead costs of a full-time staff, virtual receptionist services offer a compelling solution. These services provide efficient call management and professional phone answering, tailored specifically to the needs of small businesses, ensuring that every customer interaction is handled with care and precision. By exploring some of the top-rated virtual receptionist providers in the region, business owners can find solutions that offer 24/7 availability and multilingual support, helping them stay connected with clients around the clock. As we delve into the best options available, small business owners will gain insights into improving customer interactions and boosting overall productivity in an increasingly competitive market.

Virtual receptionist services have become an integral part of modern business operations, especially for small businesses. They provide valuable support that bridges the gap between customer expectations and business capabilities. Let's explore the significance, key features, and cost-effective solutions of virtual receptionist services that can benefit small businesses in New Brunswick.
For small businesses, maintaining a professional image is crucial. Virtual receptionist services provide an opportunity to project professionalism without the cost of full-time staffing. These services handle calls efficiently, ensuring that each customer interaction is managed with care. This is vital for small businesses that may not have the resources to employ dedicated staff.
Virtual receptionists can also increase accessibility. When a business is reachable and responsive, it builds trust with customers. This is particularly important in competitive markets where customer service can set businesses apart.
Additionally, having a virtual receptionist can help small businesses manage their time better. With calls and inquiries handled, business owners can focus on core activities that contribute to growth and explore how automation improves small business efficiency.
When choosing a virtual receptionist, consider features that align with your business needs. 24/7 availability is essential for companies that engage with clients across different time zones.
Multilingual support is another crucial feature. It allows businesses to cater to a broader audience in New Brunswick, which is known for its cultural diversity. This feature ensures that language barriers do not hinder customer interaction.
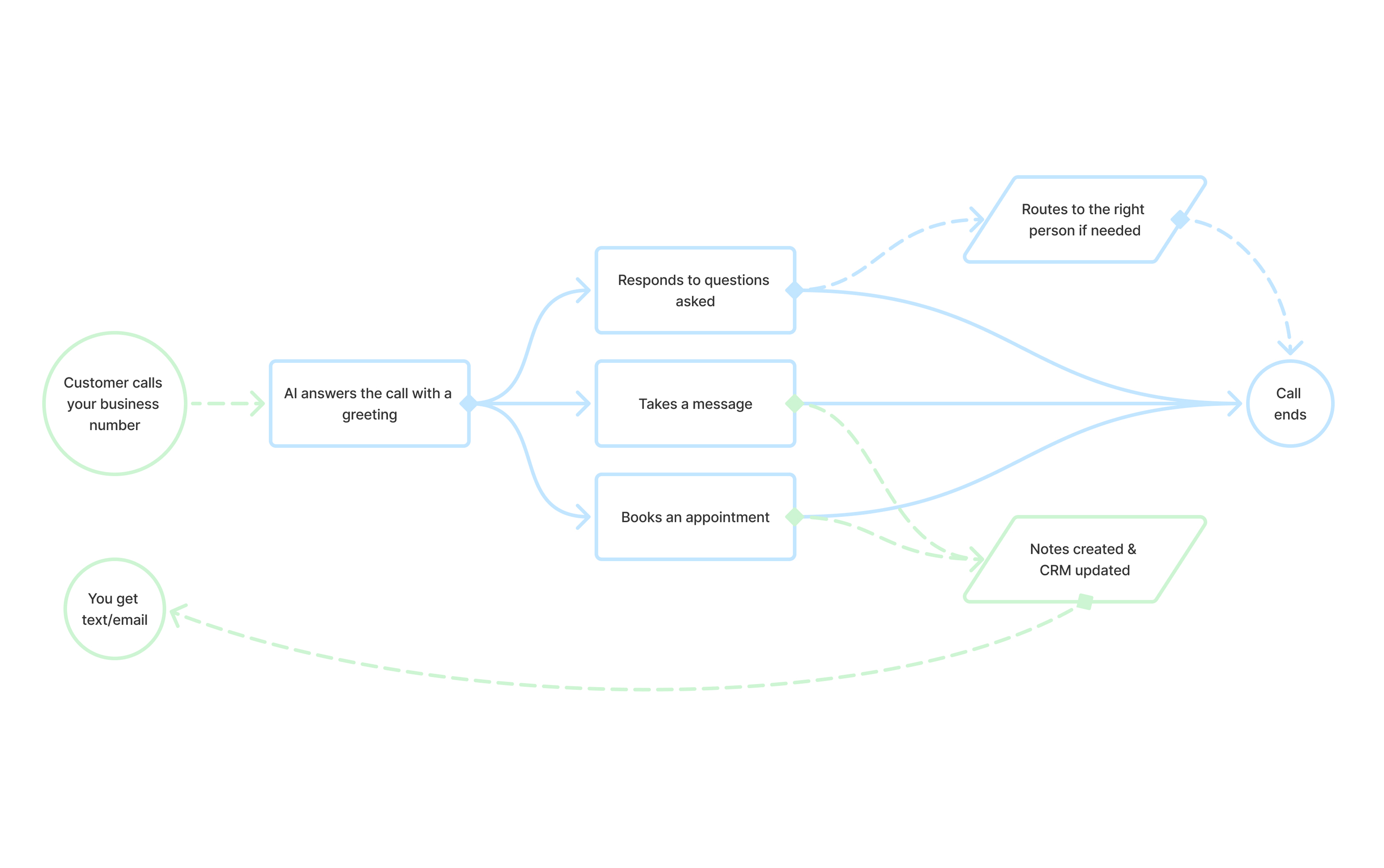
Professional call handling, including call screening and message taking, is a fundamental feature. It ensures that only relevant calls reach the business owner, improving efficiency and reducing distractions.
One of the main advantages of virtual receptionist services is cost-effectiveness. They provide all the benefits of a full-time receptionist without the associated costs. This is especially beneficial for small businesses operating on tight budgets.
Outsourcing receptionist services can significantly reduce overhead expenses. There's no need for additional office space, equipment, or employee benefits. Businesses only pay for the services they use, making it a flexible and affordable option.
Moreover, virtual receptionists can scale with your business. As your needs grow, you can adjust the level of service, ensuring you only pay for what you need.
Virtual receptionist services offer numerous benefits that can transform how small businesses operate. From enhancing customer experience to improving business efficiency and offering round-the-clock support, these services are invaluable.
A positive customer experience is crucial for any business's success. Virtual receptionists play a significant role in this by ensuring every call is answered promptly and professionally. This leaves a lasting impression on customers and encourages repeat business.
Virtual receptionists are trained to handle various customer interactions, from simple inquiries to complex issues. This training ensures that customers receive accurate and helpful information at all times.
Moreover, virtual receptionists can personalize interactions based on customer data. This personalization builds a stronger connection with customers, fostering loyalty and trust.

Efficiency is a key driver of business success. By outsourcing receptionist duties, small businesses can streamline their operations. This allows business owners to focus on strategic activities that drive growth.
Virtual receptionists manage calls, schedule appointments, and handle inquiries, reducing the administrative burden on business owners. This leads to better time management and increased productivity.
Additionally, having a virtual receptionist ensures that critical tasks are never missed. This reliability enhances overall business efficiency and performance.
In today's fast-paced world, being available around the clock is a competitive advantage. Virtual receptionist services offer 24/7 availability, ensuring that no call goes unanswered. This continuous support is crucial for maintaining customer satisfaction and engagement.
Round-the-clock service is particularly beneficial for businesses with international clients or those operating in different time zones. It ensures that customer needs are met promptly, regardless of the time of day.
Moreover, 24/7 availability can help businesses capture more opportunities. When customers can reach you anytime, it increases the chances of converting inquiries into sales.
Virtual receptionists are not a one-size-fits-all solution. Specialized services can cater to specific industries and business needs. By exploring these options, businesses can find a service that aligns with their unique requirements.
New Brunswick's cultural diversity makes multilingual receptionist services a valuable asset. Offering services in multiple languages ensures that businesses can communicate effectively with all customers.
Multilingual support enhances customer satisfaction by overcoming language barriers. It allows businesses to reach a broader audience and expand their market presence.
Additionally, providing support in a customer's native language demonstrates inclusivity and respect, further strengthening customer relationships.
Dental clinics can greatly benefit from virtual receptionist services tailored to their needs. These services can manage appointment scheduling, patient inquiries, and follow-ups, freeing up clinic staff to focus on patient care.
Virtual receptionists can handle emergency calls effectively, ensuring that critical issues are addressed promptly. This enhances patient satisfaction and ensures smooth clinic operations.
Moreover, virtual receptionists can provide reminders for appointments and treatments, reducing no-show rates and improving clinic efficiency.
Law firms require a high level of professionalism and confidentiality. Virtual receptionist services designed for legal practices can offer these qualities. They handle client calls discreetly, ensuring that sensitive information is protected.
Receptionists trained in legal terminology can provide accurate information to clients, enhancing the firm's credibility. This expertise is essential for maintaining trust with clients.
Furthermore, virtual receptionists can manage appointment scheduling and client inquiries, allowing lawyers to focus on casework and client consultations.
Spas and salons thrive on smooth booking management and exceptional client service. Virtual receptionist services can handle appointment scheduling, rescheduling, and cancellations without tying up front desk staff. This ensures clients can book at their convenience, even after hours.
Virtual receptionists can also manage inquiries about services, pricing, and availability, providing instant responses that enhance customer experience. By sending automated reminders, they help reduce missed appointments and maximize revenue.
With these services, spa and salon owners can focus on delivering excellent treatments while knowing that their bookings and client communications are consistently managed.
For restaurants, missed calls often mean missed reservations and lost orders. Virtual receptionist services ensure every call is answered, whether it’s a table booking, takeout order, or catering inquiry.
They can confirm reservations, send reminders, and handle common questions like opening hours or menu availability. During peak hours, this prevents overwhelmed staff from juggling phone calls and in-house guests.
By keeping communication seamless, restaurants can improve customer satisfaction, increase repeat visits, and ensure that no business opportunity slips away.
Contractors, plumbers, electricians, and other home service providers are often on-site and unable to answer calls. Virtual receptionist services solve this by managing inquiries, quoting requests, and appointment scheduling in real time.
These services can triage urgent calls, ensuring emergencies are addressed quickly, while routine inquiries are logged and scheduled. Automated reminders keep clients informed and reduce cancellations.
With reliable call handling, home service businesses can build trust, capture more leads, and maintain steady workflows without missing potential customers.

Choosing the right virtual receptionist service involves careful consideration of your business needs and the capabilities of potential providers. Let's explore the steps to ensure you select the best service for your business.
Start by assessing your specific business needs. Identify the areas where a virtual receptionist could provide the most value. Consider factors like the volume of calls, the need for after-hours support, and any industry-specific requirements.
Determine whether you need specialized services, such as multilingual support or industry-specific expertise. This will help narrow down your options and ensure you choose a service that aligns with your business objectives.
Additionally, consider your budget. While virtual receptionists are cost-effective, it's important to choose a service that fits within your financial constraints.
Selecting a virtual receptionist service is only the beginning. Once you have identified your business needs, it is crucial to work with a provider who understands and can adapt to your unique requirements. At DigiBenders, we specialize in crafting bespoke digital solutions tailored to elevate your business operations.
Why Choose DigiBenders?
Contact DigiBenders to have your requirements assessed and discover how we can enhance your business with our innovative virtual solutions. Let us help you craft an assistant that perfectly aligns with your needs, driving your business towards sustained growth and success.
A virtual receptionist service provides professional call answering through human agents or AI systems that are trained on your specific practice. Callers receive the same professional greeting and assistance they would from an in-house receptionist, with the ability to book appointments, answer questions, and route calls appropriately.
Virtual receptionist services typically cost significantly less than a full-time receptionist when you factor in salary, benefits, vacation coverage, and training costs. Most NB practices that make the switch report meaningful cost reductions while gaining extended coverage hours that a single employee could never provide.
Yes. High-quality virtual receptionist services can be trained on your specific intake scripts, appointment types, insurance protocols, and confidentiality requirements. This customization ensures callers receive accurate information and are efficiently routed to the right provider or scheduled for the correct type of appointment.
Virtual receptionist services can provide after-hours coverage that captures caller information, schedules appointments for the next available slot, and flags urgent matters for immediate callback. This ensures no client or patient inquiry goes completely unaddressed just because it arrived outside of normal operating hours.
Most professional virtual receptionist providers can have a customized service operational within one to two weeks. The onboarding process involves reviewing your call scripts, appointment types, provider schedules, and any specific information the receptionist needs to accurately represent your practice.